Expertise comptable, informatique et financière

Excel-Gestion (Fiduciaire) {

Champ-au-Rey 7
1673 Rue

Tél. * : 079 525 83 95
* Ne désire pas recevoir de publicité

Site internet: www.excel-gestion.ch

Site
Présentation

Votre expert comptable, informatique et financier

Nicolas Favre
Digital Coach Swiss21

Licence en Informatique de gestion à HEC Lausanne
Brevet Fédéral de spécialiste en finance et comptabilité

Après avoir travaillé dans le contrôle de gestion en mettant en place des comptabilités analytiques, reportings automatisés et outils budgétaires, je propose mes services pour vous accompagner dans le développement et l'analyse de vos projets financiers.

Mes domaines d'expertises :

- ERP Cloud (comptabilité, facturation, salaires, paiements)

- E-commerce (boutique, POS)

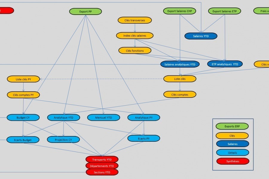
- Comptabilité analytique

- Gestion budgétaire

- Contrôle de gestion

- Fiscalité et impôts

- Analyse financière

- Cash flow

- Modélisation Excel, Access et VBA

- Gestion locative

- Gérance immobilier

- Administration, Family Office

Où nous trouver ?
Suivez-nous sur Facebook
Réseaux sociaux
Modalités de paiement
  • C. Crédit
  • Cash
  • Paypal
  • Poste
  • Twint
  • Virement
Horaires
Ouvert 7j/7 24h/24

Nos prestations :

  • Comptabilité / ERP Cloud
  • Contrôle de gestion
  • Fiscalité / Impôts
  • E-commerce
  • Analyse financière
  • Modélisation Excel / Access / VBA / SQL, tableaux de bord
  • Location de services
  • Consulting
  • Support ERP / Office / Power BI / Programmation / Présence Web
  • Gestion locative
  • Gérance immobilier

Nos applications :

  • Comptabilité analytique
  • Analyse financière
  • Cash flow
  • Budget
  • Gestion commerciale
  • Planification
Laissez votre avis !

Votre adresse email ne sera pas publiée

Contactez-nous

Informations de contact

  • Excel-Gestion (Fiduciaire)
  • Champ-au-Rey 7
    1673 Rue
  • 079 525 83 95